|
°ÊÁ°¡Ê3/27¡Ë¡¡¡ÖºßÆüÆÃ¸¢¤òµö¤µ¤Ê¤¤»Ô̱¤Î²ñ¡¢°¦ÃλÙÉô¤È¹Ôư¤ò¶¦¤Ë¤·¤Æ¤¤¤ë¶Ë³ÚÂÀÊ¿»á¤¬¡¢¹ñ¤òÁê¼ê¼è¤Ã¤Æ³°¹ñ¿Í¤Ø¤ÎÀ¸³èÊݸî½àÍѤËÂФ·µ¿µÁ¤òÁʤ¨¤ëºÛȽ¤ò»Ï¤á¤¿¤½¤¦¤À¡£¡×¡¡¤È¡¢½ñ¤¤Þ¤·¤¿¤¬¡¢Âè°ì¿³¡ÊÃϺۡˤÎȽ·è¤¬²¼¤µ¤ì¤ë¤È¤Î¤³¤È¤Ç¤¹¡£
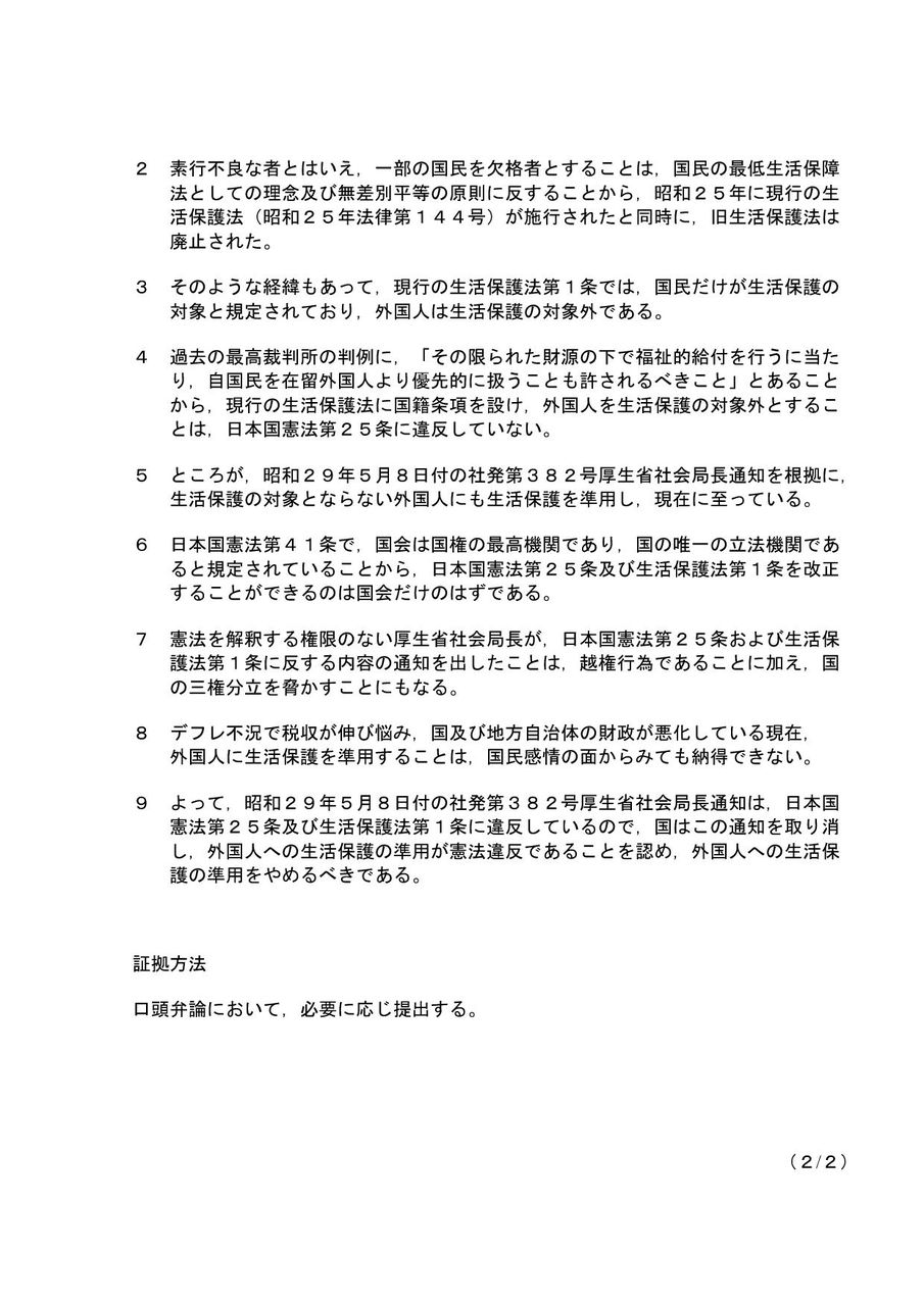
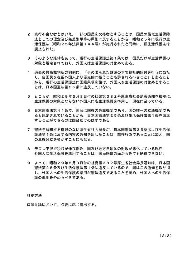
¡Ú´üÆü¡ÛÊ¿À®£²£µÇ¯£¶·î£²£·Æü£±£°»þ£°£°Ê¬ ¡Ú¾ì½ê¡Û̾¸Å²°ÃÏÊýºÛȽ½ê¡¡Â裱£±£°£²¹æË¡Äî Èà¡¢Û©¤¯¡Ö¾¡¤Æ¤ÐÎɤ¤Îɤ¤¡¢É餱¤ì¤Ð¹µÁʤλÑÀª¤Ç¹Ôư¹Ô¤¯¡×¤È¤Î¤³¤È¤Ç¤¹¡£ ²áµî¡¢£²²ó¤Î¸ýƬÊÛÏÀ¤òÈà¤Î¥Ö¥í¥°¤è¤êžºÜ¤·¤Þ¤¹¡£ Â裲²ó¸ýƬÊÛÏÀ¡¡Ê¿À®£²£µÇ¯£µ·î£¸Æü¡Ê¿å¡Ë£±£°»þ£±£µÊ¬¡¢Ì¾¸Å²°ÃÏÊýºÛȽ½êÂ裱£±£°£²¹æË¡Äê¤Ç³°¹ñ¿ÍÀ¸³èÊݸî½àÍѼè¾ÃÅùÀÁµá»ö·ï¤ÎÂ裲²ó¸ýƬÊÛÏÀ¤¬¹Ô¤ï¤ì¤¿¡£
¡¡¤¤¤Ä¤â¤Î¤´¤È¤¯£µÊ¬Á°¤ËË¡Äî¤ËÅþÃ塣˵İÀʤˤϣ±£²¿Í¤¯¤é¤¤¤Î¿Í¤¬¤¤¤¿¡£ ¡¡»þ´Ö¤Ë¤Ê¤Ã¤¿¤Î¤ÇºÛȽ´±¤¬ÅþÃå¡£µ¯Î©¤·¤ÆÎé¤ò¤¹¤ë¡£ ¡¡ºÛȽŤ¬¸¶¹ð¤Ç¤¢¤ë»ä¡Ê¶Ë³ÚÂÀÊ¿¡Ë¤Ë£³·î£²£¹Æü¤ËÄó½Ð¤·¤¿¹Ã¹æ¾Ú¤ª¤è¤Ó¾ÚµòÀâÌÀ½ñ¤Ë¤Ä¤¤¤Æ¼ÁÌ䤷¤Æ¤¤¿¤Î¤Ç¡¢»ä¤Ï¤½¤Î¼ÁÌä¤ËÅú¤¨¤¿¡£ ¡¡¤½¤Î¸å¡¢ºÛȽŤÏÈï¹ð¡Ê¹ñ¡Ë¤Ë½ñÌ̤òÄó½Ð¤¹¤ë¤«¼ÁÌä¡¢Èï¹ð¤ÏÆÃ¤Ë¤Ê¤·¤ÈÅú¤¨¤¿¡£»ä¤ÏÈï¹ð¤¬½ñÌ̤òÄó½Ð¤·¤Æ¤¯¤ë¤â¤Î¤À¤È»×¤¤¹þ¤ó¤Ç¤¤¤¿¤Î¤Ç°Õ³°¤À¤Ã¤¿¡£ ¡¡ºÛȽĹ¤Ï¡Öº£¤Þ¤Ç¤ËÄó½Ð¤µ¤ì¤¿½ñÌ̤ÇȽÃǤ¬¤Ç¤¤ë¡×¤È¤¤¤¦¤³¤È¤Ç¡¢¼¡²ó¤ÏÊ¿À®£²£µÇ¯£¶·î£²£·Æü¡ÊÌڡ˸áÁ°£±£°»þ¤ËÂ裱£±£°£²¹æË¡Äî¤ÇȽ·è¤ò½Ð¤¹¡¢¸¶¹ð¤ÏÅöÆü¤ÏÍè¤Æ¤â¤¤¤¤¤·Íè¤Ê¤¯¤Æ¤â¤¤¤¤¡¢È½·è¤ÎÆâÍÆ¤Ï½ñÌ̤Ǹ¶¹ð¤ËÁ÷¤ë¤È½Ò¤Ù¤¿¡£ ¡¡¹ÔÀ¯Áʾ٤Τä¤êÊý¤Ï´ðËÜŪ¤Ë¤Ï̱»öÁÊ¾Ù¤ÈÆ±¤¸¤Ç¡¢·º»öÁʾ٤Ȥϰã¤Ã¤Æ½ñÌ̤Τä¤ê¤È¤ê¤¬¥á¥¤¥ó¤Ç¤¢¤ë¡£º£²ó¤Ï¸¶¹ð¡¢Èï¹ð¤È¤â¤ËºÇ½é¤Î¤¦¤Á¤Ë½ñÌ̤òÄó½Ð¤·¤Æ¤ª¤¤¤¿¤Î¤Ç¡¢»×¤Ã¤¿¤è¤ê¤âÁ᤯ºÛȽ¤¬¿Ê¤ó¤À¡£ ¡¡¼¡²ó¤ÏȽ·è¤¬½Ð¤Þ¤¹¡£¤É¤ó¤ÊȽ·è¤¬½Ð¤ë¤«¤Ï¤ï¤«¤ê¤Þ¤»¤ó¤¬¡¢¾¡¤Æ¤ÐÎɤ¤Îɤ¤¡¢É餱¤ì¤Ð¹µÁʤλÑÀª¤Ç˾¤ß¤Þ¤¹¤Î¤Ç¡¢¤ß¤Ê¤µ¤ó±þ±ç¤è¤í¤·¤¯¤ª´ê¤¤¤·¤Þ¤¹¡£¤¢¤È¡¢¤³¤ÎºÛȽ¤Î¤³¤È¤ò¤¤¤í¤ó¤Ê¼êÃʤdzȻ¶¤·¤Æ¤¤¤¿¤À¤±¤ë¤È¤¢¤ê¤¬¤¿¤¤¤Ç¤¹¡£¡¡ Â裱²ó¸ýƬÊÛÏÀ¡¡Ê¿À®£²£µÇ¯£³·î£´Æü¡Ê·î¡Ë£±£°»þ£±£µÊ¬¡¢Ì¾¸Å²°ÃÏÊýºÛȽ½êÂ裱£±£°£²¹æË¡Äî¤Ç¡¢³°¹ñ¿Í¤Ø¤ÎÀ¸³èÊݸî¤ä¤á¤íºÛȽ¡ÊÀµ¼°»ö·ï̾¡¦³°¹ñ¿ÍÀ¸³èÊݸî½àÍѼè¾ÃÅùÀÁµá»ö·ï¡Ë¤ÎÂ裱²ó¸ýƬÊÛÏÀ¤¬¹Ô¤ï¤ì¤¿¡£ ¡¡£µÊ¬Á°¤ËË¡Äî¤ËÅþÃ塣˵ݤ·¤Æ¤¤¤ë¿Í¤ÏÌó£±£°¿Í¡£¸¶¹ðÀʤ˺¤롣°Õ³°¤È¼Á¤Î¹â¤¤°Ø»Ò¤ò»È¤Ã¤Æ¤¤¤ë¡£ºÂ¤Ã¤Æ¤¤¤Æµ¤Ê¬¤¬¤¤¤¤¡£ ¡¡»þ´Ö¤Ë¤Ê¤Ã¤¿¤Î¤Ç¡¢ºÛȽ´±¤¬Í褿¡££³¿Í¤¤¤ëºÛȽ´±¤Î¤¦¤Á¡¢ºÛȽĹºÛȽ´±¡Ê¿¿¤óÃæ¤ËºÂ¤Ã¤Æ¤¤¤ëºÛȽ´±¡Ë¤Ï¡¢¼«Ì±Åޤλ²µÄ±¡µÄ°÷¤ÎÃæ»³¶³»Ò¤µ¤ó¤ß¤¿¤¤¤ÊÏä·Êý¤ò¤¹¤ë¸¤½¤¦¤Ê½÷À¡£ ¡¡Èï¹ðÀʤ˺¤äƤ¤¤ë¹ñ¤ÎÌò¿Í¤Ï£³¿Í¡£Ë¡Ì³¾Ê¤È¸üÀ¸Ï«Æ¯¾Ê¤Î´±Î½Ï¢¹ç·³¤Ç¤¢¤ë¡£ ¡¡ºÛȽĹºÛȽ´±¤ËÁʾõ¤ÎÀÁµá¤Î¼ñ»Ý¤Î£³¤Ë¤Ä¤¤¤ÆÊ¹¤«¤ì¤¿¤Î¤Ç¡¢¡Ö¼è¤ê²¼¤²¤ë¡×¤È²óÅú¤·¤¿¡£Áʾõ¤ÎÀÁµá¤Î¼ñ»Ý¤Î£³¤Ï¡¢Ê¿À®£²£´Ç¯£±£²·î£²£¸Æü¤ÎÁʾõÄó½Ð¤Î»þÅÀ¤Ç¡¢ºÛȽÈñÍѤ¬¤¤¤¯¤é¤Ê¤Î¤«¤ï¤«¤é¤Ê¤«¤Ã¤¿¤Î¤Ç¡¢¤È¤ê¤¢¤¨¤ºµºÜ¤·¤¿¤À¤±¤Ç¤¢¤ë¡£¤À¤«¤é¼è¤ê²¼¤²¤Æ¤âÂç¾æÉס£ ¡¡ºÛȽĹºÛȽ´±¤Ë¡ÖÄĽҤ·¤Þ¤¹¤«¡×¤Èʹ¤«¤ì¤¿¤Î¤Ç¡¢¡ÖÄĽҤ·¤Þ¤¹¡×¤È²óÅú¤·¤¿¡£¤¤¤Ä¤Þ¤Ç¤ËÄó½Ð¤Ç¤¤ë¤«¤Èʹ¤«¤ì¤¿¤Î¤Ç¡¢¡Ö£³·îËö¤Þ¤Ç¤ËÄó½Ð¤·¤Þ¤¹¡×¤È²óÅú¤·¤¿¡£ ¡¡ºÛȽĹºÛȽ´±¤ÏÈï¹ð¤Ë¤âƱÍͤμÁÌä¡¢Èï¹ð¤Ï¡Ö£´·îËö¤Þ¤Ç¤ËÄó½Ð¤·¤Þ¤¹¡×¤È²óÅú¡£Èï¹ðÀʤ˺¤äƤ¤¤ë£³¿Í¤Î¤¦¤Á¡¢¤â¤Ã¤È¤âǯÎ𤬼㤽¤¦¤Ê´±Î½¤¬ºÛȽĹºÛȽ´±¤È¤ä¤ê¤È¤ê¤·¤Æ¤¤¤¿¡£ ¡¡¤½¤Î¸å¤ÏÂ裲²ó¸ýƬÊÛÏÀ¤ÎÆü»þ¤ò·è¤á¤Æ¡¢Â裱²ó¸ýƬÊÛÏÀ¤ÏÌó£±£°Ê¬¤Ç½ªÎ»¡£ ¡¡ÅúÊÛ½ñ¤ÈÂ裱²ó¸ýƬÊÛÏÀ¤Ç¡¢Èï¹ð¤Ç¤¢¤ë¹ñ¤¬¤³¤ì¤«¤é¤É¤¦½Ð¤Æ¤¯¤ë¤«¤¬Í½Â¬¤Ç¤¤¿¡£°ì¸À¤Ç¤¤¤¨¤Ð¡Ö¤ä¤Ã¤Ñ¤ê¤Í¡×¤Ç¤¢¤ë¡£ ¡¡¤³¤ì¤«¤éÄĽҽñ¡¢½àÈ÷½ñÌÌ¡¢Äɲäιùæ¾Ú¡¢ÄɲäξڵòÀâÌÀ½ñ¤òºîÀ®¤·¤Ê¤±¤ì¤Ð¤Ê¤é¤Ê¤¤¡£ ¡¡ÂçÊѤÀ¤±¤ÉÆüËܹṉ̃¤Î´üÂԤ˱þ¤¨¤Ê¤±¤ì¤Ð¤Ê¤é¤Ê¤¤¤Î¤Ç¡¢¤ß¤Ê¤µ¤ó±þ±ç¤è¤í¤·¤¯¤ª´ê¤¤¤·¤Þ¤¹¡£¤¢¤È¡¢¤³¤ÎºÛȽ¤Î¤³¤È¤ò¤¤¤í¤ó¤Ê¼êÃʤdzȻ¶¤·¤Æ¤¤¤¿¤À¤±¤ë¤È¤¢¤ê¤¬¤¿¤¤¤Ç¤¹¡£ |

- >
- À¯¼£
- >
- À¯³¦¤ÈÀ¯¼£³èư
- >
- ¹ÔÀ¯



